Акционерное общество «Московский областной институт “Гидропроект”» – одна из старейших организаций России в сфере проектирования гидроэнергетических, гидротехнических и промышленно-гражданских сооружений.
Основные направления деятельности института – решение комплексных гидроэнергетических и водохозяйственных проблем, разработка проектов гидроэлектростанций, гидроаккумулирующих и насосных станций. Институт также выполняет проектные и изыскательские работы по системам технического водоснабжения атомных электростанций, сооружениям водного транспорта, объектам инфраструктуры, гидротехническим сооружениям спортивного назначения.
Опыт кадровых специалистов, творческая активность молодежи позволяют институту решать сложные инженерно-технические задачи:
- проектирование новых, реконструкция и модернизация действующих гидроэлектростанций;
- проектирование новых, реконструкция и модернизация действующих систем технического водоснабжения атомных электростанций;
- проектирование систем водообеспечения и территориального перераспределения стока, в составе которых входят каналы и уникальные насосные станции, подпорные гидроузлы и судоходные сооружения;
- проектирование объектов инфраструктуры (жилые поселки, школы, больницы, дворцы культуры, многоэтажные жилые комплексы, спортивно-оздоровительные сооружения).
В современных условиях АО «Мособлгидропроект» не может ограничиваться разработкой проектов в рамках традиционных, хотя и надежно освоенных технологий. Поэтому при поддержке ПАО «РусГидро» институт активно разрабатывает и внедряет инновационные технические решения.
Одной из множества задач, решаемых сегодня институтом АО «Мособлгидропроект», является проект масштабной модернизации гидротехнического сооружения II класса повышенного уровня ответственности – головной и старейшей гидроаккумулирующей электростанции (ГАЭС) России из состава Каскада Кубанских ГЭС. Это уникальное сооружение работает в режиме сезонного регулирования: при использовании турбинного режима в летний паводковый период станция наполняет Кубанское водохранилище водой, поступающей из Большого Ставропольского канала, и вырабатывает при этом электроэнергию (то есть работает как обычная гидроэлектростанция), а в зимний межсезонный период, когда задействуется насосный режим, подает воду из водохранилища в канал и тем самым обеспечивает работу остальных девяти гидроэлектростанций Каскада.
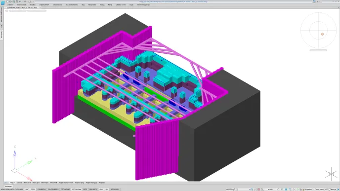
Кубанская ГАЭС введена в эксплуатацию более полувека назад, в 1968 году. Обладает мощностью 15,9 МВт в турбинном и 15 МВт в насосном режиме. Но за время эксплуатации оборудование станции достигло высокой степени износа. Кроме того, насос-турбины станции, созданные на основе серийных насосов, имеют сниженный КПД и ограничения по режимам работы. Специалисты института работают над проектом нового здания ГАЭС (рис. 1), в котором разместятся шесть современных обратимых насос-турбинных гидроагрегатов. Здание, расположенное на берегу водохранилища, будет соединено с существующим водоприемником при помощи двух новых турбинных водоводов. Также планируется замена всего комплекса гидромеханического (затворы, сороудерживающие решетки) и кранового оборудования, реконструкция гидротехнических сооружений: водоприемника, холостого водосброса, шлюза-регулятора, подводящего канала, плотины Кубанского водохранилища. Эти работы позволят увеличить мощность Кубанской ГАЭС в турбинном режиме до 18,9 МВт (на 19%), а в насосном – до 19,44 МВт (на 30%). Одновременно среднегодовая выработка электроэнергии возрастет до 18,6 млн кВт/ч или более чем на 50%.

В мае 2021 года АО «Мособлгидропроект» получило от ФАУ «Главгосэкспертиза России» положительное заключение по проекту реконструкции ГАЭС, что является необходимым условием для получения разрешения на строительство и начала строительно-монтажных работ на объекте. А в сентябре 2021 года началось формирование рабочей документации. При этом для проверки и согласования проектных решений, а также для достижения максимально качественного результата создается полная конструктивная информационная модель станции с практической отработкой технологии информационного моделирования. Надо отметить, что специалисты института ранее не использовали BIM-решения. В рамках проекта реконструкции, получившего статус «пилотного», отрабатываются принципы взаимодействия сотрудников и подразделений, настройки программного обеспечения, анализируются потенциальные возможности технологии.
Основным инструментом моделирования выбран программный комплекс nanoCAD BIM Конструкции. К работе подключились специалисты компании ООО «Нанософт разработка»: пилотный проект – хорошая возможность проверить продукт не только в части проектирования привычных объектов ПГС, но и в работе над уникальными сооружениями, а также использовать полученный опыт для последующего усовершенствования программного решения.
На начальном этапе для работы над проектом была сформирована группа, в которую вошли три конструктора. ООО «Нанософт разработка» провела для них краткое обучение по продукту. Благодаря тому, что основу рабочей среды составляет привычный *.dwg-формат, многие вещи оказались интуитивно понятными и сотрудники института смогли практически сразу приступить к выполнению модели.
Так как ГАЭС — объект, весьма масштабный как по своим размерам, так и по связанной с ним информационной составляющей, на выделенном сервере была организована база данных сводной BIM-модели в программном продукте CADLib Модель и Архив.
Одна из особенностей этого проекта заключается в том, что сооружение не обладает классической сеткой осей: весь проект выстроен относительно гидротехнических агрегатов (спиральных камер) – высокоточных, насыщенных машиностроительных объектов, которые являются «сердцем» ГАЭС и определяют все остальные конструктивные особенности станции (рис. 2). Именно трехмерная модель позволила получить комплексное представление о строении сооружения, а инструменты генерации двумерных сечений предоставили возможность формировать качественные заготовки для рабочей документации. Кроме того, с использованием трехмерной модели была проработана стадийность работ по заливке бетона и определены этапы согласованного возведения объекта.

В свою очередь стадийность возведения объекта напрямую и существенно повлияла на рабочую документацию: основная – подземная – часть объекта формируется в котловане, и, по мере демонтажа распирающих конструкций внутри котлована, отлитые бетонные конструкции начинают воспринимать нагрузки от грунта, который наваливается на сооружение (рис. 3). Поэтому важно не только заложить корректную толщину внешних ограждающих конструкций, способную выдержать давление грунта, но и учесть меняющиеся по мере строительства нагрузки на возведенные бетонные секции, оптимально подбирая диаметры армирующих стержней.

Информационная модель показала необходимость объединения прочностных расчетов, моделирования и рабочего документирования для получения оптимального результата по параметрам «цена/качество» (рис. 4).

Благодаря наглядности трехмерного моделирования у проектировщиков появилась возможность анализировать расположение закладных конструкций по всей вертикали сооружения (рис. 5). Так, в бетонных секциях были заложены вентиляционные короба, которые не только согласовывались с горизонтальными уровнями внутри сооружения, но и позволили выйти на точное положение насосов, расположенных над землей, не создавая сюрпризов для архитекторов и специалистов, отвечающих за монтаж инженерного оборудования.

Точное информационное моделирование позволяет выполнить анализ и подсчет объемов материалов. Без сомнения, в рамках информационной модели гидроэлектростанции этот функционал использовался для подсчета арматуры и бетона. Но кроме того, благодаря инструментарию nanoCAD BIM Конструкции, появилась возможность завести в библиотеку, смоделировать и подсчитать объем гидроизолирующих шпонок (рис. 6) – трехмерная модель позволила учесть особенности монтажа, убедиться в комплексности и оптимальности проекта гидроизоляции. В ходе этих работ специалисты компании «Нанософт разработка» познакомились с производителем российских гидроизоляционных шпонок в г. Чехове, договорились о сотрудничестве при наполнении базовых библиотек качественными элементами, обсудили вопросы автоматизации проектирования гидроизоляционных шпонок в программных решениях для информационного моделирования.

Теперь поговорим о характерных ситуациях, с которыми проектировщики столкнулись в работе над пилотным проектом:
- На одном из начальных этапов проектирования при очередном осмотре сводной модели сооружения обнаружилось некорректное сочленение геометрии аванкамеры и расчетной модели (а значит и ярусов бетонирования) – в будущем эта проектная неточность создала бы проблемы из-за нарушения характеристик потока воды. Ошибка, не очень заметная при «классическом» процессе проектирования, стала очевидной при визуализации. Уточнив компоновочные решения, проектировщики устранили проблему и продолжили работу над проектом.
- Сформировав достаточный объем модели и запустив поиск коллизий, специалисты увидели, что часть элементов раскрепления распорной конструкции котлована попадает в узлы фундаментной плиты. Такая ошибка, будь она обнаружена при производстве работ, потребовала бы штробления уже изготовленных конструкций. Как следствие, нарушалась монолитность, возникала необходимость в перерасчетах и изменении армирования, неизбежно возрастали бы сметная стоимость и сроки строительства. С использованием BIM-технологий было определено новое положение поддерживающих конструкций. Кроме того, разработан и смоделирован порядок их демонтажа.
- Следующая ситуация связана с приостановкой работы зарубежных поставщиков гидротехнического оборудования на территории России. Так как повлиять на сроки поставки оборудования не представлялось возможным, а остановка процесса строительства повлекла бы очень большие затраты (подготовленный котлован не может долго стоять открытым), требовались быстрые и нестандартные действия. В сложившейся ситуации было принято решение изменить технологию возведения ГАЭС и создать «пустую» коробку внутри котлована (несущие внешние стены с пустой внутренностью) и в дальнейшем поэтапно выполнять внутренние работы. Наглядность 3D-модели сооружения позволила оперативно актуализировать проектные решения, произвести перерасчет вновь смоделированных конструкций. Была заменена арматура, в автоматизированном режиме пересчитаны все спецификации и т.д. Информация с учетом внесенных изменений поступила заказчику в довольно короткие сроки. Таким образом, строители смогли выполнять работы по подготовке котлована и бетонированию нижних ярусов станции, а службы, занятые закупкой оборудования, получили дополнительное время для решения вопроса о поставках. Разработка и реализация проекта продолжились без глобальных задержек.
- Не самым очевидным, но важным аспектом использования BIM в процессе проектирования стала возможность обучения молодых сотрудников сложным технологиям создания и монтажа гидротехнических сооружений. Как показывает практика, молодой специалист может получить полное представление о монтаже напорных водоводов (одной из важнейших частей ГАЭС) только на производстве, непосредственно присутствуя при сборке водовода. Но в ходе выполнения пилотного проекта напорные водоводы были полностью смоделированы в nanoCAD BIM Конструкции – благодаря наличию встроенного 3D-модуля для выполнения разверток металлических пластин и формирования спецификаций. А полученные модели использовались для обучения молодых сотрудников и передачи опыта проектирования специфических и сложных узлов.
Работа над пилотным проектом продолжается, причем группа задействованных в нем сотрудников, увеличена до 20 человек. Используется обширный комплекс программных средств: и расчетные ANSYS и SCAD, и моделирующие nanoCAD BIM Конструкции, nanoCAD BIM Электро, модуль «Топоплан» Платформы nanoCAD, Archicad, Revit, AutoCAD Civil 3D, и документирующие решения. Сводная модель и ее анализ выполняются в программном комплексе CADLib Модель и Архив. Актуальный вид модели представлен на рис. 7 и 8.


Очередной задачей, которую решают сейчас проектировщики АО «Мособлгидропроект», стало моделирование двух водоводов, выполняемое с помощью инструментов листового моделирования (используется модуль «Механика» Платформы nanoCAD) с последующим раскроем для монтажа механического оборудования на объекте. Это эксперимент, который проводится на базе российских программных разработок, во взаимодействии между машиностроительными решениями и средствами информационного моделирования (рис. 9).

В рамках проекта предстоит немалый объем работы, но уже сейчас можно подвести некоторые итоги и сформулировать преимущества, полученные благодаря применению BIM-технологий:
- более точный и наглядный контроль компоновочных решений по сравнению с использованием 2D-технологий;
- детальная проработка этапности возведения, что позволяет сформировать выверенные графики поставки стройматериалов на площадку, которая находится в достаточно удаленном месте;
- быстрые актуализация и согласование проектных решений, внесение изменений в спецификации в условиях непредвиденных ситуаций;
- точный подсчет объемов работ для подрядчиков. BIM-модель позволяет заблаговременно начать производство оборудования и распределить монтаж узлов по отложенным периодам;
- наглядность при передаче опыта и обучении сотрудников сложным технологиям и процессам.
По материалам
компании «Нанософт разработка»


